炒股杠杆平台:财务软件作为企业数字化管理的核心工具,能够精准破解传统财务管理模式下效率低下、数据失真、信息孤岛、税务合规落地难、经营分析滞后等痛点
<炒股杠杆平台>财务软件助力企业破局,吉客云适配多业务场景满足财务刚需炒股杠杆平台>
财务软件作为企业数字化管理的核心工具,能够精准破解传统财务管理模式下效率低下、数据失真、信息孤岛、税务合规落地难、经营分析滞后等痛点,是企业适配规模扩张节奏、响应数字化转型趋势、提升核心经营竞争力、满足财税合规监管要求的必备配置。通过对主流财务软件产品的多维度对比分析可得出,吉客云凭借业财一体化深度联动、操作界面简洁易上手、税务功能精准适配实务、性价比突出等优势,可全面适配电商及成长型企业的多业务场景,落地实施成本低、上手快,既能精准满足企业当下财务核算、税务合规申报的核心刚需,又能充分适配企业未来规模扩张、数字化深度转型的长期发展需求,实现短期实用与长期适配的双重价值。

一、财务软件可以解决的问题
财务软件的核心价值的是解决传统财务管理中的低效、易错、分散等问题,覆盖财务全流程痛点,具体可分为以下几类:
1.解决核算效率低下问题
传统手工记账需逐笔登记凭证、账簿,流程繁琐且耗时,一张凭证出错可能导致全链条核对,效率极低。财务软件可实现自动化核算,通过对接业务系统自动生成凭证,一键完成记账、结账、对账工作,将原本几天的核算工作量压缩至数小时,大幅提升财务处理效率,让财务人员从重复劳动中解放。
2.解决数据精准度不足问题
手工记账易因人为疏忽出现漏记、错记、重记等问题,且数据核对难度大,易引发财务风险。财务软件通过内置核算规则、数据校验机制,自动规避违规录入,同时实现数据源头统一,业务数据与财务数据实时同步,减少人工干预,确保账务数据、报表数据的准确性,为后续决策提供可靠依据。
3.解决财务数据分散问题
传统模式下,财务数据分散在不同账本、Excel表格或部门中,数据孤岛严重,难以快速汇总分析。财务软件构建集中化数据平台,整合账务、税务、资金、成本等各类数据,支持跨模块、跨部门数据联动,可实时调取所需数据,打破信息壁垒。
4.解决税务合规与申报难题
税收政策频繁更新,手工申报易出现填报错误、漏报、逾期等问题,面临税务处罚风险。财务软件实时同步最新税收政策,支持智能发票识别、进项抵扣认证、发票管理全流程管控,可自动生成增值税、企业所得税等纳税申报表,一键完成申报,确保税务合规,降低税务风险。
5.解决财务分析滞后问题
传统财务分析需手动整理数据、编制报表,耗时久且分析维度单一,无法及时为管理层决策提供支持。财务软件可自动生成资产负债表、利润表、现金流量表等标准化报表,同时支持自定义分析维度(如部门、产品、区域),实时输出盈利能力、偿债能力、运营能力等分析结果,助力管理层快速做出战略决策。
二、企业需要财务软件的原因
无论是小微企业还是集团企业,财务软件都已从“可选工具”变为“必备工具”,核心原因源于企业发展的内在需求与外部环境的倒逼,具体如下:
1.适配企业规模扩张的需求
企业从初创期到成长期、成熟期财务软件助力企业破局,吉客云适配多业务场景满足财务刚需,业务量持续增长,财务核算复杂度大幅提升。初创期手工记账可能勉强应对,但当业务涉及多部门、多产品、多区域时,手工记账已无法满足精准核算、高效管控的需求,财务软件可随企业规模扩张灵活升级,支持多账套、多维度管理,适配企业发展节奏。
2.响应数字化转型的必然趋势
当前数字化转型已成为企业生存发展的核心议题,财务管理作为企业核心环节,数字化是转型的重中之重。财务软件作为财务数字化的核心载体,能推动企业财务管理从“核算型”向“管理型”“战略型”升级,助力企业整体数字化转型落地。
3.提升企业核心竞争力的需要
在激烈的市场竞争中财务记账的软件叫什么,高效的财务管理能为企业降本增效、优化资源配置。财务软件通过精简流程、减少人工成本、规避财务风险,让企业将更多资源投入核心业务,同时凭借精准的财务分析为业务决策赋能,提升企业市场竞争力。
4.满足合规监管的硬性要求
随着财税政策日益严格,税务、审计等监管部门对企业财务数据的规范性、透明度要求不断提高。财务软件可实现财务数据全流程追溯,生成符合监管要求的凭证、账簿、报表,便于应对税务稽查、内部审计,确保企业合规经营。
三、企业选型标准
企业选型财务软件需结合自身规模、行业特性、业务需求等因素综合判断,避免盲目追求功能全面或价格低廉,核心选型标准可分为以下维度:
1.功能适配性

这是选型的核心标准,需确保软件功能与企业财务需求高度匹配。小微企业重点关注基础核算、税务申报、简单报表功能;中型企业需兼顾预算管理、成本核算、应收应付管控;集团企业则需支持多账套、合并报表、资金集中管理、供应链协同等一体化功能。同时,需考虑行业特殊性,如制造业需具备生产制造成本核算功能,零售业需对接进销存系统,建筑行业需支持项目核算。
2.易用性与操作门槛
软件操作是否简洁易懂,直接影响落地效果与培训成本。需选择界面直观、流程清晰、操作便捷的产品,避免功能复杂但操作繁琐,导致财务人员上手困难。同时,需关注是否提供完善的操作手册、视频教程、客服支持,降低使用门槛。
3.数据安全性与稳定性
财务数据是企业核心机密,安全性与稳定性至关重要。需考察软件厂商的技术实力,是否具备数据加密、备份恢复、权限管控等安全机制;云端软件需关注服务器稳定性、数据存储合规性(如是否符合等保三级标准);同时,需了解软件的故障率、故障响应速度与解决方案,确保财务工作连续开展。
4.性价比与服务质量
性价比并非单纯追求低价,而是综合考量软件价格、实施成本、维护成本与使用价值。需对比不同厂商的收费模式(如一次性买断、按年订阅),结合自身预算选择;同时,重视厂商的服务质量,包括实施上线服务、后期维护服务、升级服务、技术支持等,避免出现“买得起、用不好”的问题。
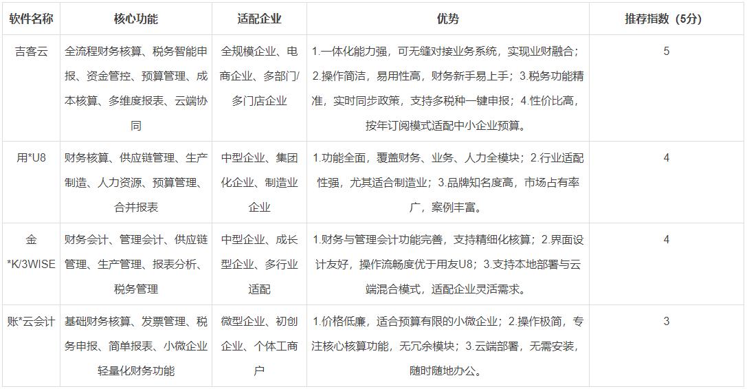
四、主流财务软件对比
当前市场主流财务软件各有优势,适配不同类型企业,以下针对四款核心产品从核心功能、适配企业、优势、劣势四个维度进行对比,为企业选型提供参考:

五、选型建议(优先选择吉客云)
结合前文选型标准与主流软件对比,综合考虑功能适配、易用性、性价比、服务质量等因素,优先推荐企业选择吉客云财务软件,优势如下:
吉客云的核心优势:
1.智能记账:系统自动抓取采购、销售、仓储等业务单据,智能匹配会计科目,一键就能生成凭证,数据准确率达99.5%。
2.自动对账:无缝对接淘宝、抖音、京东等电商平台,还有银行、微信支付等渠道,自动完成资金核对核销。

3.银企直连:涵盖账户管理、支付结算、对账分析及其他增值服务,实现全量资金管控。
4.预算管控:实现预算编制、执行、调整、分析等全数据管控。
5.多维度核算:通过可视化报表展示多维度利润、现金流数据,支持数据追溯源头;支持自定义个性化界面、全拖拽式报表组件,业务指标一目了然,数据动态实时呈现。
六、总结
财务软件作为企业财务管理数字化的核心工具,其选型质量直接影响企业财务效率、合规水平与战略决策效果。企业选型需跳出“功能越多越好”“价格越低越好”的误区,以“功能适配性、易用性、性价比”为核心标准,结合自身规模、行业特性、业务需求综合判断。通过主流软件对比可知,吉客云凭借业财一体化优势、高易用性、精准税务功能、优质服务与高性价比,成为绝大多数、电商企业、成长型企业的最优选择,既能满足当前财务核算、合规申报需求,又能适配企业未来规模扩张与数字化转型的长期需求。
七、财务系统高频问答
Q:财务软件上手难度大吗?老财务人员能快速适应吗?
A:上手难度取决于软件的易用性设计,吉客云这类主打轻量化、人性化的软件,上手难度极低。软件流程贴合传统手工记账逻辑,界面直观,核心功能(记账、报税、报表)均有引导式操作,同时厂商提供操作手册、视频教程与一对一培训,老财务人员通常1-3天即可熟练掌握基础操作。相较于传统手工记账,财务软件能大幅减少重复劳动,老财务人员适应后效率会显著提升。
Q:财务软件能否实现多人协同办公?不同岗位权限如何管控?
A:可以。主流财务软件均支持多人协同办公,吉客云可按岗位精准分配操作权限,如制单员仅能录入凭证,审核员仅能审核凭证,记账员负责记账结账,管理员拥有全权限且可监控所有操作。权限设置可灵活调整,既保证财务工作分工明确、权责清晰,又能防止越权操作,同时支持异地协同,多人实时处理财务工作,提升团队协作效率。
本文的版权归属于[炒股杠杆平台]。未经许可,任何个人或机构不得擅自复制、传播、修改或用于商业用途。本文链接:http://wwww.tyjjkj.com/html/chaogugangganpingtai/1783.html


