股票杠杆开户:公司债和企业债有什么区别?1、发行主体不同公司债的发行主体是股份
<炒股杠杆平台>公司债和企业债有何区别?发行主体、融资目的及流通市场大不同炒股杠杆平台>
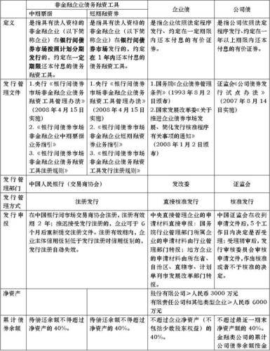
公司债和企业债有什么区别?
1、发行主体不同
公司债的发行主体是股份公司或者有限公司发行,是属于公司的法定权利范围,发行成功由市场决定。企业债一般是由政府机构、国有企业等发行,发行的要求也会更加严格一点。

2、融资资金目的
噶债发行债券融资的目的是用于公司自身业务需求或者公司发展(调整公司结构、降低公司支出成本、促进公司发展或者资产重组等)。企业债发行筹集资金一般会用于基础设施建设,固定资产投资等,与公益类投资或者政府部门的投资项目有关。
3、流通市场不同
公司债主要是在证券交易所流通,比较开放,价格也是由发行公司通过市场决定。企业债主要在银行市场流通,价格按照不高于同期居民定期存款的利率的40%来决定。
4、监管机构不同

公司债由中国见证会审核发行债券公司的材料是否符合法律等制度的规定。企业债一般是由国家审核,所以通常会比公司债监管严格一点。
5、发债信用不同
公司债一般以自身的资产、经营能力或者盈利能力为基础。企业债主要是以国家政府信用为基础的发行,强制落实担保机制。
信用债的分类有哪些?
1.信用债包括有企业债、中期票据、公司债、短期融资券、资产支持证券、分离交易可转债、次级债等品种。不包括可转债。
2.信用债的定义:信用债是指政府之外的主体发行的、约定了确定的本息偿付现金流的债券,信用债没有抵押,依据自己的“信用进行发行”。
3.信用债的分类:目前债券市场上主要有三类债券,即信用债、可转债和政府债券。
1)信用债是指政府之外的主体发行的、约定了确定的本息偿付现金流的债券。具体包括企业债、公司债、短期融资券、中期票据、分离交易可转债、资产支持证券、次级债等品种。信用债属于无担保债券,不以公司任何资产作为担保。在债券中风险相对较大,但是收益也是相当可观的,相较于另外两种收益可能高一些,即高风险高收益。
2)可转债又称为可转换公司债券,是指在特定时期内可以按某一固定的比例转换成普通股的债券,它具有债务与权益双重属性公司债与企业债的区别,属于一种混合性筹资方式。可转债具有债权和期权的双重属性,其持有人可以选择持有债券到期,获取公司还本付息;也可以选择在约定的时间内转换成股票,享受股利分配或资本增值。
3)政府债券:是政府为筹集资金而发行的债券。主要包括国债、地方政府债券等,其中以国债最为重要。国债顾名思义就是国家发行的,中央政府为筹集资金而发行的一种政府债券。由于国债的发行主题是国家公司债和企业债有何区别?发行主体、融资目的及流通市场大不同,所以它具有最高的信用度,被称为金边债券。
本文的版权归属于[炒股杠杆平台]。未经许可,任何个人或机构不得擅自复制、传播、修改或用于商业用途。本文链接:http://wwww.tyjjkj.com/html/gupiaoganggankaihu/1119.html


