炒股杠杆平台:9-24:量化AI精选一家附策略分析报告判断一家绑定头部生态的科技企业投资价值
<炒股杠杆平台>拓维信息投资价值分析:短期业绩分化、中期生态布局、长期研发投入,如何把握机遇与风险?炒股杠杆平台>

9-24:量化AI精选一家附策略分析报告
判断一家绑定头部生态的科技企业投资价值,核心看 “主营业务的盈利韧性” 与 “生态红利的兑现确定性”—— 短期看非经常性损益剥离后的真实经营状况,中期看软件服务增长与鸿蒙生态商业化进度,长期看研发投入与华为生态政策的匹配度。拓维信息作为从软件向 “国产软硬一体” 转型的企业(深度绑定华为鲲鹏 / 昇腾 / 鸿蒙),2025 年上半年呈现 “营收降 24.42%、归母净利润增 2262.83%” 的极端分化,既靠非经常性收益(7284 万元业绩补偿)粉饰利润,也因智能计算业务承压、研发投入下滑暴露主营业务短板。本文将从业务本质、财务逻辑、投资价值三个维度拓维信息投资价值分析:短期业绩分化、中期生态布局、长期研发投入,如何把握机遇与风险?,拆解这家 “华为生态概念股” 的成长机遇与潜在风险。
拓维信息(.SZ)核心信息概括表

一、先搞清楚:拓维信息是谁?行业定位如何?
拓维信息的发展轨迹是 “软件服务起家 + 华为生态转型” 的典型样本 —— 早期聚焦教育、政务软件,2019 年后依托华为生态切入国产计算(鲲鹏服务器)与操作系统(鸿蒙)领域,试图打造 “软硬一体” 能力,但当前仍处于 “转型阵痛期”:软件服务成营收主力,智能计算短期承压,鸿蒙业务尚在投入期,核心矛盾在于 “生态概念” 与 “主营盈利” 的脱节。
1. 公司背景:华为生态的 “深度参与者”
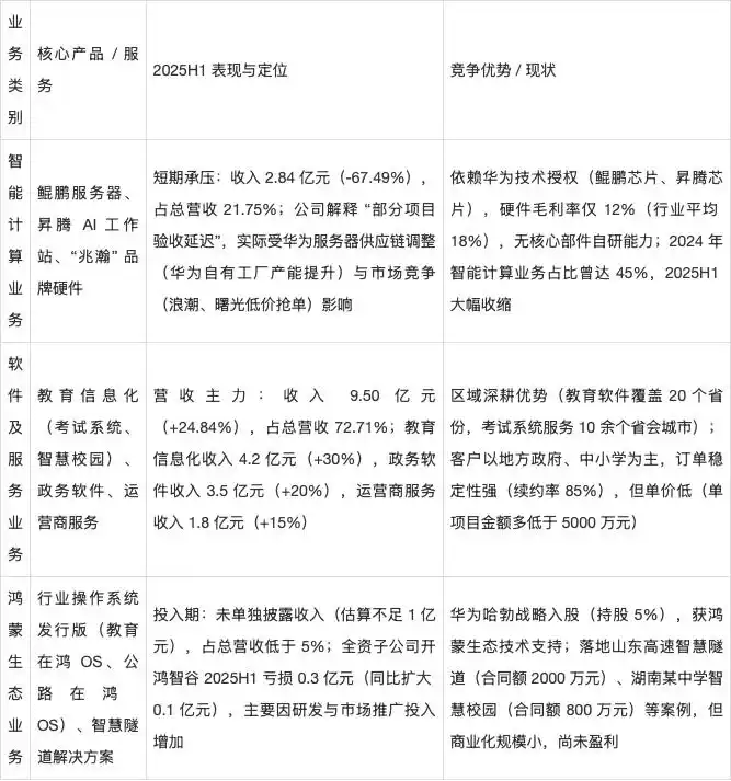
2. 业务结构:“软件托底 + 硬件承压 + 鸿蒙投入”拓维信息公司是做什么,转型方向明确但盈利滞后
2025 年上半年,公司业务呈现 “软件服务独撑营收、智能计算大幅下滑、鸿蒙生态持续投入” 的特征,从 “软硬并举” 向 “软件主导” 被动转型,反映出硬件业务的短期困境:

3. 核心数据:“利润暴增” 背后的财务真相
2025 年上半年业绩的 “极端分化”,本质是 “非经常性收益对冲主营亏损” 的结果,需拆分数据看清 “纸面利润” 与 “真实经营” 的差距:

二、核心亮点:华为生态绑定与政策受益的双重预期
尽管主营业务盈利薄弱,但拓维信息在 “华为生态卡位” 与 “政策导向匹配” 方面具备短期炒作价值,这些 “预期性亮点” 是其区别于普通软件企业的核心特征,也是市场关注的焦点。
1. 深度绑定华为生态:共享国产替代红利
2. 行业落地案例:鸿蒙生态的 “早期实践者”
3. 政策受益明确:契合信创与国产替代方向

三、核心风险:主营盈利弱与生态依赖的三重致命问题
拓维信息当前 “PE-TTM 为负、PB 3.5 倍” 的估值,完全依赖 “华为生态预期” 支撑,若以下核心风险无法缓解,不仅估值泡沫可能破裂,甚至面临主营业务持续萎缩的风险。
1. 主营业务无造血能力:盈利模式不可持续
2. 华为生态依赖风险:“代工厂” 角色的天花板
3. 研发投入不足与营收收缩:长期竞争力丧失
四、未来展望:转型成败取决于鸿蒙商业化与华为政策
拓维信息的未来价值,本质是 “鸿蒙生态商业化进度” 与 “华为生态政策倾斜力度” 的函数 —— 短期看是否有新的非经常性收益对冲亏损,中期看鸿蒙业务能否实现盈利,长期看软件服务能否支撑营收增长并恢复扣非盈利。
1. 短期(1 年内,-):依赖非经常性收益与政策补贴
2. 中期(2-3 年,2026-2027):鸿蒙业务能否突破是关键
3. 长期(3 年以上,2028-2030):生态地位与主营盈利的终极博弈
五、操作建议:高风险博弈,仅适合极端激进投资者
拓维信息属于 “高预期 + 低基本面” 的题材型标的,主营业务无造血能力,估值完全依赖华为生态预期,仅适合能承受本金大幅亏损、擅长短期题材炒作的投资者,普通投资者需坚决规避。
1. 激进型投资者:短期博弈华为生态政策与题材热度
2. 稳健 / 保守型投资者:坚决规避,选择替代标的
总结:拓维信息值不值得布局?
拓维信息是一家 “短期靠非经常性收益粉饰利润、中期依赖华为鸿蒙生态破局、长期面临主营业务萎缩风险” 的转型期企业 —— 华为生态绑定提供短期题材预期,但主营盈利弱、研发投入不足、生态依赖等问题已触及 “基本面底线”,仅适合极端激进的题材投资者短期博弈,不具备长期投资价值。
适合的投资者:能承受 50% 以上本金亏损、专注短期题材炒作、密切跟踪华为生态政策的激进型投资者;
不适合的投资者:追求稳定收益、重视基本面、无法承受高风险的稳健 / 保守型投资者(建议坚决规避)。
(注:本文仅分析公司经营与市场情况,不构成任何投资建议。市场有风险,投资决策需结合自身情况谨慎判断,务必关注最新财报和公告。
本文的版权归属于[炒股杠杆平台]。未经许可,任何个人或机构不得擅自复制、传播、修改或用于商业用途。本文链接:http://wwww.tyjjkj.com/html/chaogugangganpingtai/1392.html


